近日,链塔智库BlockData发布了《全球区块链50国之韩国》,报告显示,韩国将比特币合法化,并制定了短期的区块链发展战略,拟培育1万名人才和100家公司;韩国对区块链的监管较为严格,目前数字货币的税率为24.2%;韩国区块链应用落地行业范围较广,在原有的良好发展基础上,加上现有的政府开放态度,韩国区块链将大有可为。
韩国区块链政策出台频密。
韩国将区块链作为第四次工业革命来对待,想要在其中占有一席之地。
从2017年比特币合法化开始,韩国出台了七项政策,这些政策有宏观的也有具体的,宏观的如将交易所重新归类为合法实体,是将交易所进行了定性,并在宏观上对加密货币及相关产业进行了政策框架锚定。
韩国对技术公司实行减免税扶持,对加密货币及交易所的税收则比较坚决。对交易所的税率为24.2%,包括22%的企业税和2.2%的地方所得税。税务减免方案中,对中小型企业税务减免30%-40%,大型企业税务减免20%-30%。正在修订的一项法案计划对创业公司五年内减免税50%-100%。

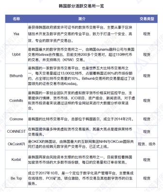
韩国部分活跃交易所一览
韩国的区块链技术落地应用范围较广,涉及证券金融、旅游、农业、物流、支付、医疗等各个领域。
链塔智库认为,在原有的良好发展基础上,加上现有的政府开放态度,韩国区块链将大有可为。